高密度聚乙烯管(HDPE管、碳素管)管材简介
HDPE管 - 国内建材巿场上新兴的一种优质管材,市面上又称为“PE管”,“PE塑料管”,其中可区分为HDPE实壁管、HDPE复合管、HDPE结构壁管等类别。
目前国内新型态的高分子(塑胶)管材正在稳定发展,PE管、PP-R管、UPVC管都占有一席之地,其中PE管在公共工程中的使用发展最为令人瞩目。PE管的使用领域广泛,其中供/排水管、电力/通讯用管、燃气管、污水管是主要的用途。
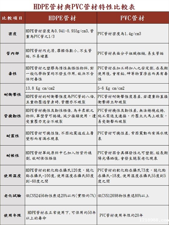
与传统的金属管、水泥管相比,PE管具有质量轻、耐腐蚀、水流阻力小、综合节能性好、运输安装方便、使用寿命长等优点。高分子管材(塑料管)使用的材料主要有聚氯乙烯(PVC)、聚乙烯(PE)及聚丙烯等。与其他塑料管(如PVC)相比,高密度聚乙烯(HDPE)管材具有密度低(重量轻)、韧性好、耐腐蚀、绝缘性能好、易于施工和安装等特点。
聚氯乙烯(PVC)在热、氧、光作用下,结构会发生变化。因此,PVC加工中一定要加入稳定剂。由于 PVC 所使用的添加剂(如安定剂、可塑剂)近年来频遭非议,加上其可挠性、耐化学品性也不甚理想, HDPE管于是日渐受到重视与普及化。各种电气用管、供/排水管、污水管、燃气管乃至于大型抽沙管、涵管、高楼用水管也愈来愈普遍的使用HDPE管。
HDPE管(高密度聚乙烯管、碳素管)的竞争优势

★刚性与挠性
由于本岛地质处于地震带,再加上部份地区过度的抽取地下水或挖取砂石所引起地层不均匀沉陷,此时刚性结构体之混凝土管、铸铁管等管材,遇强震或地层不均匀变位时,很容易在管体或接头部位发生破裂,进而破坏结构体。
★施工接合
每支管材的长度愈长,施工所需的接合点就相对减少,使用接头用量少,可以降低费用并减少渗漏的机会。HDPE管一支制式长度达5~10m,使用盘管更可达到50~100m,可以有效降低工程成本。
★耐用年限
混凝土管本身有裂缝渗水现象且不抗酸硷;PVC管由于外压强度较差,不适合较深的埋设,且PVC管本身具有毒性,在欧洲已全面禁用;水泥管属于刚性结构,其防震性较差,且破损率亦高。至于HDPE管不仅耐候、且具化学腐蚀抵抗力,其使用年限亦可达50年。
★价格
从整个管材使用设计上的安全性、使用年限及施工费用来综合评估时,HDPE管是十分具有竞争性的,尤其量产达到经济规模时,其优势不言可喻。
★环保性
现今台湾地区普遍使用的PVC(聚氯乙烯)管,经实验证明其添加的重金属安定剂在长期使用后,会微量渗出进而影响人体健康,且回收燃烧时会产生大量氯气与有毒物质戴奥辛(Dioxin),严重影响环境质量。PVC管早已被欧、美等先进国家列为限制使用管材,更有多数国家提出禁用之要求。
现今环保意识高涨,许多国家皆大量采用高密度聚乙烯管材,欧美等先进国家甚至使用HDPE管材的比率超过90%,由于HDPE易于回收和再制,即使燃烧也不会产生对人体或地球环境有害的物质,可说是相当具有环保概念的好产品。
聚乙烯 - HDPE管(碳素管)原料介绍
聚乙烯树脂,是由单体乙烯聚合而成,由于在聚合时因压力、温度等聚合反应条件不同,可得出不同密度的树脂,因而又有高密度聚乙烯、中密度聚乙烯和低密度聚乙烯之分。在加工不同类型PE管材时,根据其应用条件的不同,选用原料的不同,同时对挤出机和模具的要求也有所不同。
HDPE管材(PE管、碳素管、聚乙烯管)的主要用途
★土木及公共工程应用:
HDPE电力管、HDPE电信管、HDPE螺旋管及HDPE通用管搭配各种PE管接头、PE管配件,广泛的被应用于电信(力)管道外护管、电信(力)管道内护管、电信(力)及光纤管线引上用管、简易自来水管、都市暴雨收集排放系统、下水道污排水用管、山坡地排水用管、挡土墙排水用管、铁公路与桥梁排水用管、产业道路排水用管、桥梁排水用管、桥梁钢索保护管、隧道排水用管、涵管、暗渠。
★建筑工程应用:
HDPE水管、HDPE自来水管及HDPE通用管搭配各种HDPE管接头、PE管配件,广泛的被应用于建筑物地基排水用管、家庭污水排放系统、屋顶集排水系统、水池溢流处理、边沟排水、大楼集排水系统、空中花园集排水系统、地基积水处理、阴井排水、落水管设施。工厂废水排放用管。
★休闲工程应用:
HDPE缠绕管、HDPE积层螺旋管、HDPE网管及HDPE通用管搭配各种PE管接头、PE管配件,、广泛的被应用于各种运动场地暗渠排水系统、园艺供水系统、公园游乐场排水设施用管、停车场雨水收集排放用管。
★农业工程应用:
HDPE通用管搭配各种PE管接头、PE管配件,广泛的被应用在农地排水用管、农作物灌溉系统、仓储通风系统、耕地整理暗渠排水系统、储水池暗渠排水保水系统、水道系统。
HDPE管材(PE管)的特殊用途
★卫生垃圾掩埋场雨、污水排放及沼气收集用管
★各种有抗酸硷、耐腐蚀需求的管道
★天然气、瓦斯输送用燃气管
★矿场污水收集排放用管
★水产养殖业用管
★船筏用管
HDPE管材的性能介绍
1 . 密封性能好
HDPE管采用电熔连接、热熔对接、套焊及机械式管件(锁式接头)连接.界面处强度高于管材本身.不会由于土壤移动或载荷的作用而断裂。
2 . 良好的柔韧性
HDPE管具有独特的柔韧性 其断裂伸长率超过500%.弯曲半径可以小到直径的2 0—2 5倍,在铺设时很容易移动 弯曲和穿插同时由干熔接接头轴向负荷而不发生渗漏和脱开,因此在铺设时在接合处和弯曲处不需要进行费用不小的「锚定」。
3 . 抗震、抗冲击
HDPE管在重物直接压过管道,不会导致管道破裂在使用过程中对干管道基础的适应能力强.在管基发生不均匀沉降和错位时也不客易损坏.同时对管基的要求低,可大大节约费用。据报道在1 995年日本神户地震中.PE燃气管和供水管是唯一没有被破坏的管道。
4 . 耐低温、抗冻
PE管耐低温的性能远远优于PVC-U等其他供水管和燃气管,在很低的环境温度下也不发生脆化和脆性断裂。
5 . 低磨擦系数
PE管具有优良的流体磨擦性能,在输送泥浆、原油等流体介质时,流速优于金属及混凝土管,同时使用寿命是钢管的4倍。
6 . 便于运输
PE管的重量轻,密度仅为钢管的1/8,在运输过程中可根据用户需要采用管中管方式运输。
HDPE管材及其他材质管径和规格的表达方式:
1 水、煤气输送钢管(镀锌或非镀锌)、铸铁管和塑料管等管材,应标注公称直径“DN”(如DN15、DN50);
2 无缝钢管、焊接钢管(直缝或螺旋缝)、铜管、不锈钢管等管材,管径宜以外径×壁厚表示(如De108×4、De159×4.5 等);对无缝钢管或有色金属管道,应标注“外径×壁厚”。例如ф108×4,ф可省略。
3 钢筋混凝土(或混凝土)管、陶土管、耐酸陶瓷管等管材,管径宜以内径d 表示(如d230、d380 等);
4 HDPE管等塑料管材,管径宜按产品标准的方法表示;
5 当设计均用公称直径DN 表示管径时,应有公称直径DN 与相应产品规格对照表。
De、DN、D、d、Φ的含义
一般来说,管子的直径可分为外径(De)、内径(D)、公称直径(DN)。
1、DN 是指管道的公称直径,是外径与内径的平均值。DN 的值=De 的值-0.5*管壁厚度。注意:这既不是外径也不是内径。
水、煤气输送钢管(镀锌钢管或非镀锌钢管)、铸铁管、钢塑复合管和聚氯乙烯(PVC)管等管材,应标注公称直径“DN”(如DN15、DN50)。
2、De 主要是指管道外径,PPR、PE 管、聚丙烯管外径,一般采用De 标注的,均需要标注成外径*壁厚的形式,例De25×3。
3、D 一般指管道内径。
4、d 混凝土管内直径。钢筋混凝土(或混凝土)管、陶土管、耐酸陶瓷管、缸瓦管等管材,管径宜以内径d 表示(如d230、d380等)
5、Φ表示普通圆的直径;也可表示管材的外径,但此时应在其后乘以壁厚。如:Φ25×3,表示外径25mm,壁厚为3mm 的管材。对无缝钢管或有色金属管道,应标注“外径×壁厚”。例如ф108×4,ф可省略。中国、ISO 和日本部分钢管标准采用壁厚尺寸表示钢管壁厚系列。对这类钢管规格的表示方法为管外径×壁厚。例如ф60.5×3.8。
6、DN 为Nominal diameter 意思是公称直径。
7、De 为external diameter 意思是外径。
De、DN、d、ф各自的表示范围
1、De--PPR、PE 管、聚丙烯管外径
2、DN--高密度聚乙烯(HDPE)管、铸铁管、钢塑复合管、镀锌钢管公称直径
3、d --混凝土管公称直径
4、ф--无缝钢管或有色金属管道应标注“外径×壁厚”,如:ф108 X 4
注:
公称直径(nominal diameter),又称平均外径(mean outside diameter)。为了使管子、管件连接尺寸统一,采用DN 表示其公称直径(也称公称口径、公称通径)。
因为单位有公制(mm)及英制(inch)的区分,所以有下列的称呼方法。
1、以公制mm(metric unit)为基准,称 DN (nominal diameter)
2、以英制inch(inch unit)为基准,称 NB (nominal bore)
SDR(标准尺寸比) = D / S
D =管外径(mm) S =管壁厚度(mm)
SDR11是指外径是管壁厚的11倍